2025考研报名结束之后各省市就会开始进行信息确认。今年所有省市都为网上确认,基本都会在11月6日前确认结束。
网上确认具体时间、所需材料、确认网址关注报考省市官网公告,一般报名结束前后各省市、报考单位就会发布信息确认公告,大家需要重点关注,千万不要错过时间!
►►►
福建省2025研究生网上确认公告
2025年全国硕士研究生招生考试(初试)网上报名工作将于2024年10月28日结束。福建省14个报考点全部采用网上确认的方式,选择我省报考点已完成网上报名且已缴费的考生,请考生于11月1日至5日登录“中国研究生招生信息网”(以下简称研招网,网址:https://yz.chsi.com.cn)平台进行网上确认。考生所选择的报考点开展网上确认工作的具体时间安排(包括首次提交材料的开始及截止时间、补充材料截止时间等)、提交材料要求、现场咨询指导地点等内容,详见各报考点网上报名、网上确认等公告。现将我省网上确认相关事宜公告如下:
一、未报名或未缴纳报考费的情况
对于在网上报名期间未报名或未缴纳报考费的考生,网上确认期间报考点一律不受理补报名或补缴纳报考费。
二、已报名成功但误选报考点的情况
网上报名期间,已报名成功但误选报考点的考生,若需要申请更改至我省报考点的,须符合所选报考点的报考条件并按照规定重新办理网上报名和网上缴费等,要求如下:
1.申请更改至我省报考点的考生,须于11月1日至4日,向符合条件的报考点提出书面申请,经报考点审核同意后向其领取补报名校验码,逾期不予受理;
2.考生须凭补报名校验码于11月1日至4日(每天9:00-22:00)在研招网重新办理报名和缴费;
3.考生在研招网上重新办理报名并成功缴费后,按所选报考点的要求,在报考点规定时间内完成网上确认;
4.更改报考点进行重新办理报名的考生,须认真阅读教育部研招网、省教育考试院、考生所选报考点和招生单位等网站上发布的网上报名及确认相关的公告。
三、考生网上报名退费的情况
1.报名成功并完成网上确认,但因个人原因造成无法参加考试的,考生缴纳的报考费将一律不予退还。
2.报名成功但未网上确认的或报名成功后取消报名的,考生缴纳的报考费将在网上确认结束后由原报名缴费系统统一退费。符合退费条件的,报考费预计将于2025年1月前原路径退还至考生缴费时使用的支付账户(支付宝或银行账户等)。
请考生不要急于在完成缴交报考费后立即注销相关支付账户,以免影响退费。
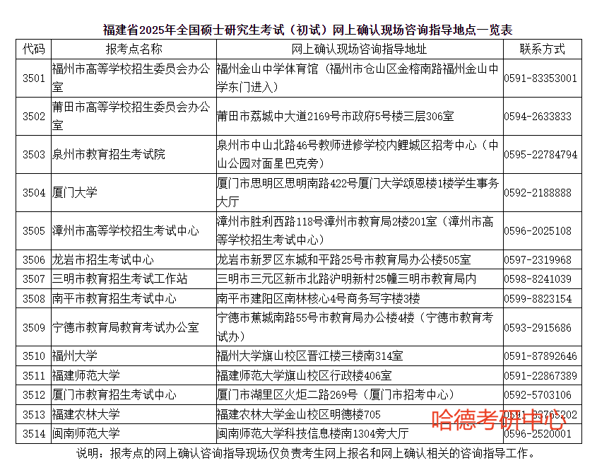
附件:福建省2025年全国硕士研究生考试(初试)网上确认现场咨询指导地点一览表
福建省教育考试院
2024年10月25日

►►►
确认所需材料
不同来源考生所需要准备的材料不同
➡️应届生
①在学校所在地报考:身份证、学生证、个人标准照
②在户口所在地报考(少部分地区接收):身份证、学生证、个人标准照、户口本(部分地区可用高中毕业证代替)
③在实习所在地报考(少部分地区接收):身份证、学生证、个人标准照、实习单位或就读高校出具的实习证明
➡️ 往届生(含二战):
① 在户口所在地报考:身份证、学历学位证书、个人标准照、户口本
② 在工作所在地报考:身份证、学历学位证书、个人标准照、社保(工作)证明(部分地区两者都要,也有地区可用居住证代替)
➡️ 两类重要的照片
① 考研准考证证件照:
✅ 照片要求:本人近三个月内正面免冠照片
✅ 底色要求:白色或蓝色背景
✅ 尺寸要求:照片宽高比例为3:4即可
✅ 文件大小:照片文件大小不超过10M
✅ 格式要求:JPG或JPEG格式
② 有效期内身份证照片
✅ 正反面照片
✅ 手持身份证照片


相信梦想的力量
遇见更好的自己
人生需要一次纯粹地为了自己浴火重生
每一次坚持都是为了向梦想更靠近一步!








